
Z-80 Reimagined
I re-created the classic Zilog Z-80 microprocessor from the ground up, swapping its original 8080-compatible control logic for a streamlined, modern decode unit—while staying true to the Z-80’s 8-bit data bus, 16-bit address bus and register set.
Architecture Overview


8-Bit Registers
Six general-purpose 8-bit registers (B, C, D, E, H, L), plus A (accumulator),


F(flags) and their alternate set for context switches


16-Bit Registers
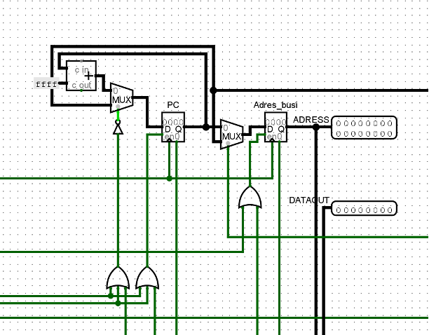
Program Counter (PC)


IX, IY and SP(Stack Pointer)


Program Counter (PC)


Control & Instruction Decode


Data IN and Control part :
Control Logic and Instruction decoding system
CPU
After combining all the parts, thought the project , including the Control logic and Instructions Decoding Systems the General Purpose Registers, Flag registers and all other parts here is the final CPU

